作者:唐纯婧 发布时间:2026-01-06 17:08:24
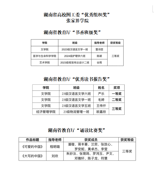
本网讯(通讯员 唐纯婧)近日,2025年湖南省普通本科高校“一校一书——经典、精读、经世”阅读推广活动评选结果正式公布。我校师生凭借出色的组织参与和丰富的阅读成果,共斩获12项省级荣誉,展现了学校浓厚的书香氛围与师生卓越的综合素养,具体获奖名单如下。


此次优异成绩的取得,是我校长期坚持阅读育人、大力支持图书馆开展阅读推广工作的直接体现,也彰显了师生们乐于阅读、善于思考的良好风貌。图书馆作为校园文化建设的重要阵地,将继续携手各方,搭建更广阔的阅读平台,开展更多形式多样、内容丰富的阅读活动,引导和鼓励更多师生走进图书馆,沉浸书香,汲取智慧,为构建书香校园、提升人才培养质量持续贡献力量。
一审:黄显惠 二审:简繁 三审:袁启君